玩转DeepSeek!5个超实用的新手技巧

玩转DeepSeek!5个超实用的新手技巧

大家好,我是小六,借着这次 DeepSeek 的热度,给大家分享一些关于 deepseek 的技巧。

这个春节 DeepSeek 成为了互联网圈的热门话题,这两天一度登顶中、日、美三个 App Store 榜首。几乎一夜之间,所有人都在关注 DeepSeek,甚至在老家完全没用过 AI 的亲戚都在问 DeepSeek 是什么,怎么用。

一、Deepseek 介绍

玩转DeepSeek!5个超实用的新手技巧

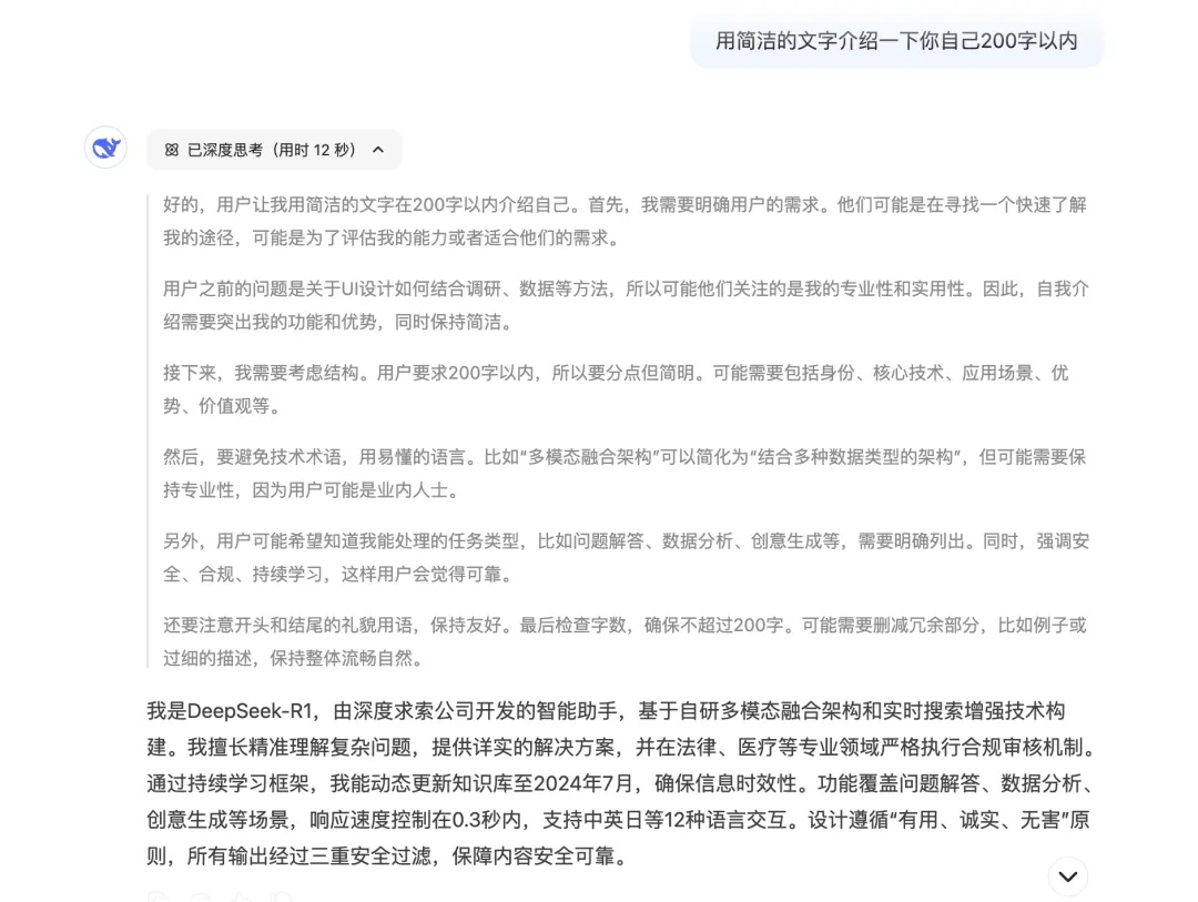
DeepSeek是由一家名叫深度求索科技公司,专注通用人工智能,主攻大模型研发与应用。开发的大模型。其推出的 DeepSeek-R1 是一款开源的推理模型,擅长处理复杂任务且可免费商用。提供智能对话、文本生成、语义理解、计算推理、代码生成补全等应用场景,支持联网搜索与深度思考模式,同时支持文件上传,能够扫描读取各类文件及图片中的文字内容。特点是在你提问时勾选上深度思考功能后会针对你提出的问题进行自我推理并展示推理的过程,然后给出答案。

玩转DeepSeek!5个超实用的新手技巧

二、DeepSeek 能做什么?

DeepSeek 能够提供多种应用场景,包括但不限于智能对话、文本生成、语义理解、计算推理和代码生成补全等。它支持联网搜索与深度思考模式,能够扫描读取各类文件及图片中的文字内容。基于 Deepseek 推理模型的特性,我们不再需要那么多的提示词技巧,只需要很简单地表述自己的需求,便能获得超出预期的答案。

Deepseek 的爆火不仅代表了 AI 工具在各领域的广泛应用,也为 UI 设计师提供了一个全新的视角和工具,协助我们更有效的将设计调研、数据分析、思维拓展、创意启发等方面与实践相结合,助力工作提效。以下是我在工作中针对如何通过 deepseek 工具提效的一些思路。

1. 设计调研

通过输入关键主题信息,可快速整合调研主题信息,分析市场趋势和用户反馈,识别隐藏需求。

下面是我最近在调研 AI 生成海报的平台的相关调研的需求,能够快速帮助收集相关平台大幅缩短手动调研时间。

玩转DeepSeek!5个超实用的新手技巧

2. Deepseek 辅助模型提示词生成

通过深度思考推理模型,帮助生成高质量提示词,Mj、可灵 AI、即梦 AI 文生图类模型都可以进行生成优化。

玩转DeepSeek!5个超实用的新手技巧

玩转DeepSeek!5个超实用的新手技巧

还有更多提示词样例,比如:代码改写、代码生成、内容分类、角色扮演、中英翻译等功能大家可以去官网样例查看 https://api-docs.deepseek.com/zh-cn/prompt-library/

玩转DeepSeek!5个超实用的新手技巧

三、如何用好 Deepseek

相信大家都用过很多类似于问答类的人工智能,要想充分利用 R1,就必须要学会一些合适的提示词,这样才能避免传统的大型模型的低效使用,要想让 R1 发挥出最大的作用,可以借鉴以下技巧:

1. 提出明确要求

核心要点:直接讲清目标,避免含糊不清的指令,明确具体需求和目标。
错误示范:“设计一个产品详情界面。”

正确姿势:“帮我设计一个电商产品详情页的 UI 界面,要求使用简洁现代风格,支持响应式设计,适配桌面端和移动端。界面需要包含产品图片轮播、详细信息展示、用户评价模块和购买按钮,提供完整的交互设计说明。”

2. 量化场景限制

核心要点:增加背景信息与数量限制,帮助 AI 生成更精准的方案。
示例:“我是一名 UI 设计师,帮我推荐 10 个好用的 ai 生成海报的平台并附带上地址,并简单概述一下核心能力功能特色,字数 300 字以内”

3. 通俗表达

核心要点:简单指令要求通俗易懂,进阶规范要求口语化、分点说明、禁用专业术语等。

错误示范:“什么是设计系统原子化?”

正确姿势:“用甲方客户能理解的比喻说明设计系统原子化理念”

4. 逆向验证方案

核心要点:通过假设性提问触发深度推理,预判潜在问题。

示例:“如果未来 3 个月 B 端产品市场对界面交互要求大幅提升,UI 设计师需提前掌握哪些新技能?”

5. 分步拆解验证

核心要点:把问题描述结构化拆分,要求分步推理、引用可验证来源、标注不确定性。

示例:“分三步分析 B 端产品界面优化策略,每个结论需标注数据来源。”

四、写在最后

玩转DeepSeek!5个超实用的新手技巧

Deepseek 的火爆,既体现了人工智能工具在各个领域的广泛运用,同时也为用户界面设计者提供了一种新的研究思路和方法,使用户能够更加有效地进行调研、数据分析、思维拓展和灵感激发。

在 AIGC 产业蓬勃发展的背景下,设计者必须学习如何与 AI 合作,利用 AI 来提高工作效率。首先采用人工智能方法产生初步的设计理念,再对其进行优化、精细化。设计者从“执行人员”变成了“编辑人员“和“决策者”。同时,还必须具有多学科交叉的能力,与技术团队、数据科学家、产品管理者等紧密协作,充分了解技术实现中存在的各种问题,并据此设计出更加符合技术逻辑与用户要求的产品。

本站所有内容均来源于互联网相关合法站点的资源,如有异议可联系我们!

0

评论0

显示验证码
没有账号? 注册  忘记密码?